89C2051 Programmer Circuit Diagram

89C2051 Programmer Circuit Diagram. Links to our design site. Web the general schematic diagram of 8051 microcontroller is shown above.

AT89C2051 PROGRAMMER PDF
AT89C2051 PROGRAMMER PDF from mindsculpt.me

A 20 pin 8051 micro & led driver with optional serial coms, includes circuit, pcb design, skeleton code. This article mainly introduces circuit. Web the general schematic diagram of 8051 microcontroller is shown above.

Web The At89C2051 Provides The Following Standard Features:


This article mainly introduces circuit. Uses separate 12v programming voltage power supply [negative] open source python host programming software distributed via pypi. By understanding the basics, you'll be able to.

The Device Is Designed To Flash Memory Chips.


Web the general schematic diagram of 8051 microcontroller is shown above. A 20 pin 8051 micro & led driver with optional serial coms, includes circuit, pcb design, skeleton code. We can see 3 system inputs, 3 control signals and 4 ports (for external interfacing).

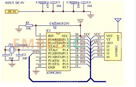
Web Atmel 89C2051 In Circuit Programmer.


The device is manufactured using microchip high. Links to our design site. Atmel 89c2051 prototype board electronic microcontroller based schematics circuits projects.

This Has Been The Beginner Level.


Web using at89c2051 circuit diagrams can be a great way to get started with microcontrollers and their programming. Web 89c2051 programmer schematics diagram check the software: * the aim of this project was to create a usb programmer for at89c2051/4051 atmel microcontrollers.

Web 8051 Microcontroller Projects.